kora-vip.ru
kora-vip.ru
Найти
Kora-vip リップル
»
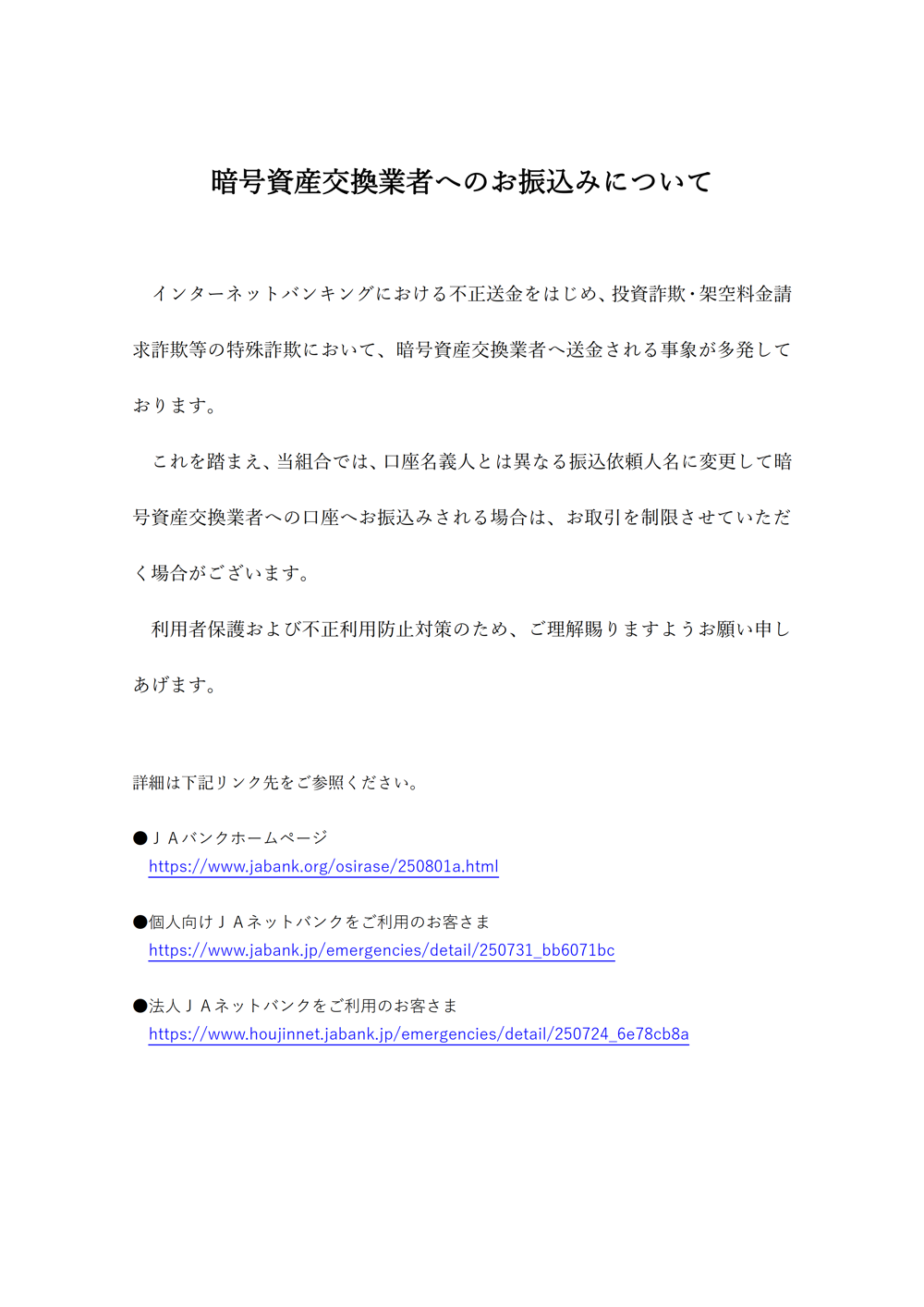
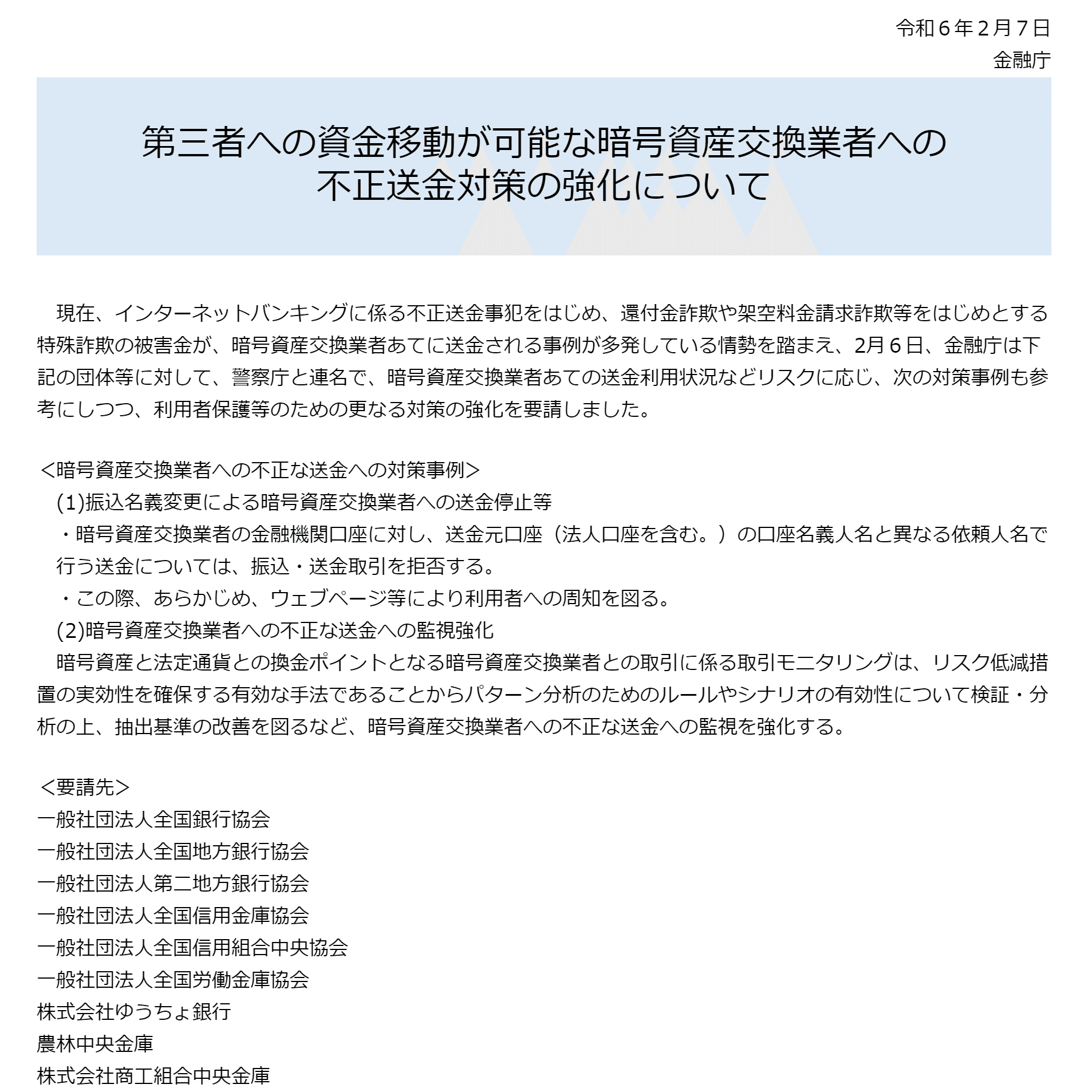
暗号 資産
» 暗号 資産 交換 業者 (93) 사진
暗号 資産 交換 業者 (93) 사진
0
1
2
3
4
5
01 февраль
0
0
暗号 資産